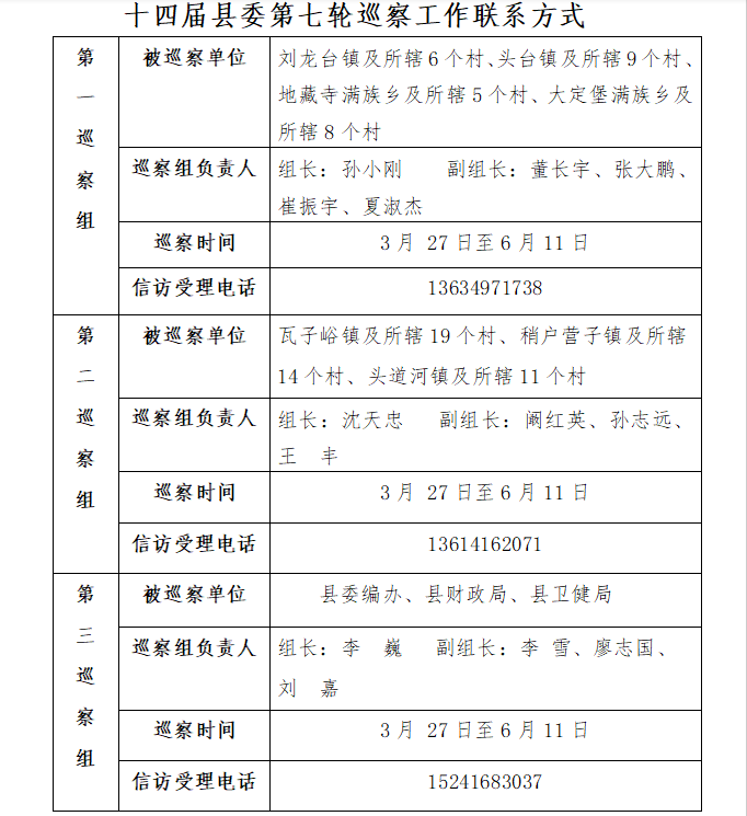
根据县委统一安排,3月27日至6月11日,县委第一、第二、第三巡察组分别进驻刘龙台镇、头台镇、地藏寺满族乡、大定堡满族乡、瓦子峪镇、稍户营子镇、头道河镇7个乡镇及其所辖72个行政村、县委编办、县财政局、县卫健局进行常规巡察,入驻巡察时间两个半月。现将有关事项公告如下:
一、 巡察对象
刘龙台镇、头台镇、地藏寺满族乡、大定堡满族乡、瓦子峪镇、稍户营子镇、头道河镇、县委编办、县财政局、县卫健局党组织领导班子及其成员,重要岗位领导干部;72个村“两委”人员。
二、 巡察内容
按照深化政治巡察、强化政治监督的要求,聚焦被巡察党组织职能责任,重点围绕以下四个方面的情况,查找和推动纠正政治偏差。
(一)聚焦党中央决策部署在基层落实情况
(二)聚焦群众身边不正之风和腐败问题
(三)聚焦基层党组织和党员队伍建设
(四)聚焦巡察整改和成果运用
同时,各巡察组结合实际按照中央及省市县委要求,将加强党的政治建设、加强基层纪检监察监督、干部教育培训、履行食品安全工作职责和落实食品安全“两个责任”等57项工作落实情况纳入党组织巡察监督重点内容。
三、反映问题渠道
巡察期间,开通举报电话等接受群众来信来电来访。
根据巡视工作条例规定,县委巡察组在巡察期间主要受理反映被巡察单位领导班子及其成员和重要岗位领导干部问题的来信、来电,常规巡察重点是关于违反政治纪律、组织纪律、廉洁纪律、群众纪律、工作纪律、生活纪律等方面的举报和反映。其他不属于巡察受理范围的信访问题,将按规定移交有关部门处理。
中共义县委巡察工作领导小组办公室
2024年3月20日
编辑:陈思霖 审核:李奇

